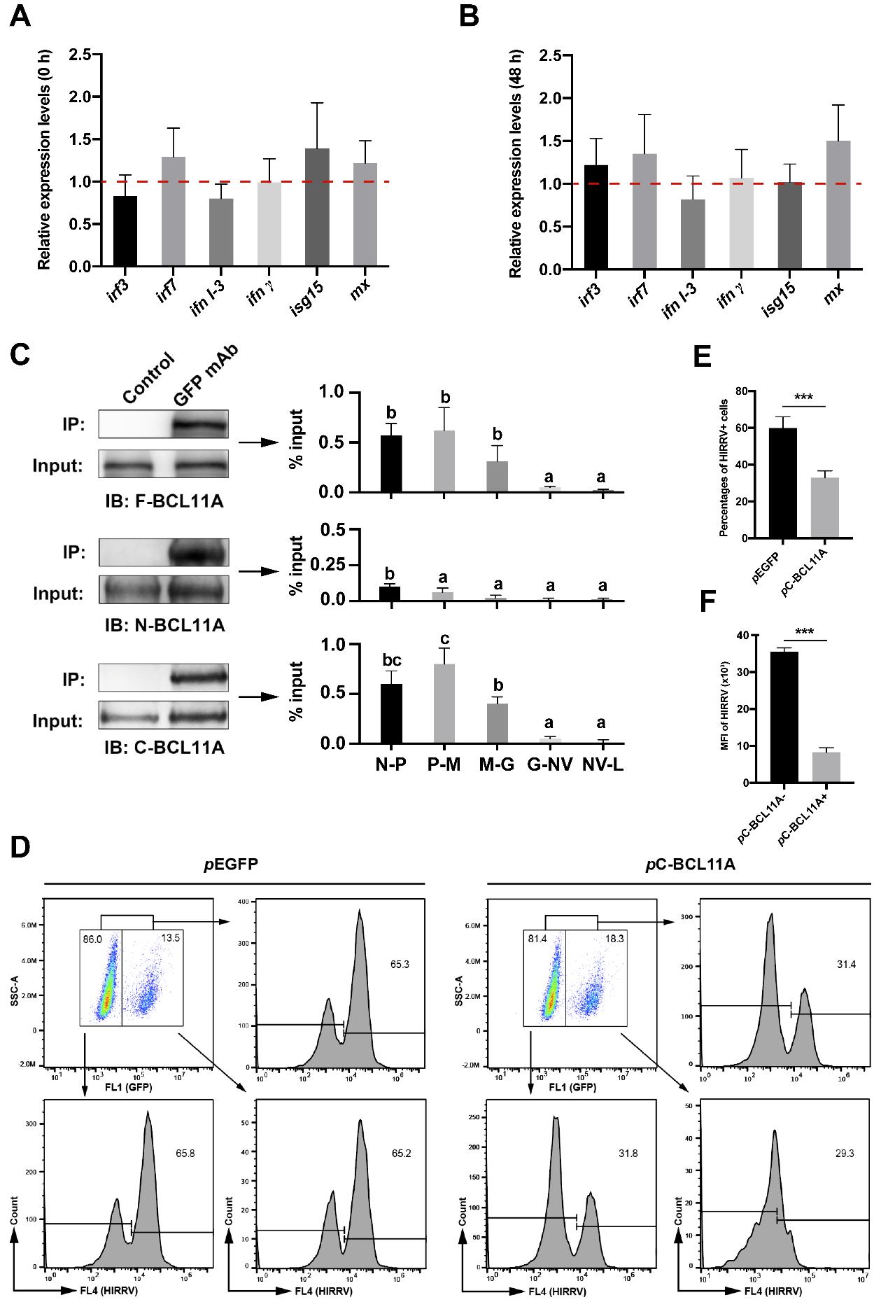
牙鲆弹状病毒(HIRRV)属于弹状病毒科粒外弹状属,为不分节的单股负链RNA病毒,低温下可引起宿主鱼类大规模死亡。前期研究表明,HIRRV可存在于淋巴细胞并导致牙鲆B淋巴细胞减少,然而HIRRV复杂致病机制的探究仍处于起步阶段,其与牙鲆B淋巴细胞的互作机制尚未阐明。基于前期基础,本研究多层面分析了HIRRV侵染牙鲆B淋巴细胞的能力及牙鲆B淋巴细胞的受感比例,并进一步监测了B细胞内的病毒基因转录、基因组复制和病毒颗粒释放情况,发现牙鲆B淋巴细胞可显著抑制胞内HIRRV gRNA的合成,HIRRV对牙鲆B淋巴细胞有限的侵染作用为顿挫感染。基于RNA-Seq数据筛选一系列候选基因并通过比较其在B细胞与HIRRV敏感细胞系中的表达模式进行了二次筛选,发现牙鲆B淋巴细胞中组成性表达的锌指蛋白BCL11A可有效抑制HIRRV增殖。RNA结合蛋白免疫沉淀(RIP)等试验表明,牙鲆BCL11A能够与病毒全长RNA结合进而干扰病毒gRNA的复制,导致病毒不能完成复制增殖周期,其中BCL11A分子C端紧密排列的3个锌指结构域在该过程中发挥关键作用。即牙鲆锌指蛋白BCL11A可介导牙鲆B淋巴细胞抑制HIRRV增殖。该研究结果为鱼类B淋巴细胞的抗病毒机制提供了新的见解。
该项工作于2022年11月30日以题为《Zinc Finger Protein BCL11A Contributes to the Abortive Infection of Hirame novirhabdovirus (HIRRV) in B Lymphocyte of Flounder (Paralichthys olivaceus)》的论文发表在领域顶尖刊物《Journal of Virology》(IF=6.549)。御宅屋 战文斌教授为本文通讯作者,唐小千教授为第一完成人。该研究得到国家重点研发计划(2019YFD0900101、2019YFD0900102、2018YFD0900504)、国家自然科学基金(31872590、31730101、31672685、31672684、31472295)和山东省自然科学基金(ZR2019MC029)的支持。
文章链接://journals.asm.org/doi/10.1128/jvi.01470-22

图1 HIRRV在牙鲆B淋巴细胞中发生顿挫感染

图2 牙鲆BCL11A通过与HIRRV gRNA结合抑制HIRRV的复制与增殖